home-network/n8n-setup.org
2025-07-29 02:46:43 +03:00

5.7 KiB
Executable file
Raw Blame History

N8N Setup

important values

data

login

key value
host https://n8n.ronnyabraham.com
web email ronny.abraham@ymail.com
web password chukatHat6rah

licence info

key value
license activation 5b1d6e31-81c6-4c31-84c1-56f30c9afc85
docker auth admin-n8n
docker pass 2reishit2ara
port 5678

mount points

purpose path
docker location /mnt/storage/docker/compose/n8n
mount location /mnt/storage/srv/n8n
config ├──config
data ├──data

DNS Record for n8n

Field Value Description
Record Name n8n.ronnyabraham.com Full subdomain
Record Type A IPv4 address record
Value 94.159.253.187 Your public IP
Alias No Not a CNAME
TTL (seconds) 300 5 minutes cache time
Routing Policy Simple Standard routing

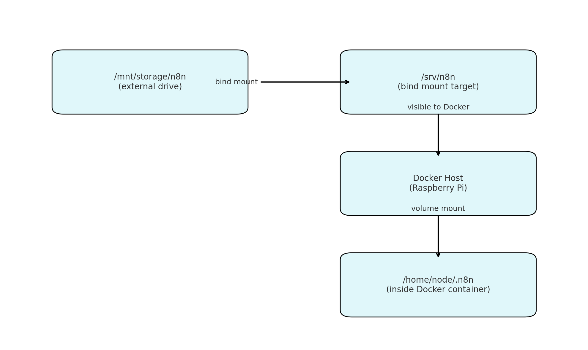
N8N mount setup

Left box
/mnt/storage/srv/n8n — the actual directory on your external drive
Top-right box
/srv/n8n — where the system accesses it via a bind mount
Middle-right box
Docker host — this is your Pi's environment
Bottom-right box
home/node.n8n — inside the container, this is where n8n looks for its data
/notes/home-network/media/commit/bc709ff72ecef9a3558f19b8c9bc306b993e86d8/_share/media/img/n8n-diagram.png
n8n setup

permission setup

sudo chown -R ronny:ronny /mnt/storage/srv/n8n
sudo mount -a
sudo chown -R ronny:ronny /srv/n8n
chmod 700 /srv/n8n

fstab

/mnt/storage/srv/n8n /srv/n8n none bind 0 0

scripts

docker-compose.yml

nginx

Potential Issue

Why `curl http://localhost:5678` might fail even when Nginx works

n8n uses the `N8N_HOST` environment variable to validate incoming requests. If a request arrives with a `Host` header that does not match `N8N_HOST`, n8n may reject it or reset the connection.

This is often encountered when using `curl` directly against `localhost`.

Request Behavior

Command Result Reason
curl -I http://localhost:5678 Fail Host header is "localhost" which doesn't match n8n setting
curl -I http://localhost:5678 -H "Host: n8n.ronnyabraham.com" Pass Host header matches expected `N8N_HOST` value
curl -I https://n8n.ronnyabraham.com Pass Routed via Nginx which forwards the correct Host header

Explanation

n8n enforces `N8N_HOST` to ensure external requests match the configured hostname. When accessed locally via `curl`, the default Host header is `"localhost"`, which does not align with the configured hostname (`n8n.ronnyabraham.com`). This causes the connection to be reset or denied.

To test the service directly from the host machine, you must manually set the correct Host header using `-H "Host: n8n.ronnyabraham.com"`.

Alternatively, access the service through its public HTTPS URL, which is routed through Nginx and includes the correct headers automatically.

Options

.env + secrets the clean way

  • Store sensitive values in a `.env` file instead of `docker-compose.yml`
  • Keeps secrets out of version control
  • Easier to manage and change later

Example `.env` file:

N8N_BASIC_AUTH_USER=admin
N8N_BASIC_AUTH_PASSWORD=your_strong_password
N8N_HOST=n8n.ronnyabraham.com
N8N_PROTOCOL=https
N8N_PORT=5678

In `docker-compose.yml`:

environment:
  - N8N_BASIC_AUTH_USER=${N8N_BASIC_AUTH_USER}
  - N8N_BASIC_AUTH_PASSWORD=${N8N_BASIC_AUTH_PASSWORD}
  - N8N_HOST=${N8N_HOST}
  - N8N_PORT=${N8N_PORT}
  - N8N_PROTOCOL=${N8N_PROTOCOL}

Workflow backups to external drives

  • Backup `/srv/n8n` regularly
  • Prevents data loss from crashes or SD card issues

Example backup script:

rsync -avh /srv/n8n /mnt/backup/n8n-backup-$(date +%F)

To schedule it:

crontab -e
# Add:
0 3 * * * /home/ronny/scripts/backup-n8n.sh

Remote editing with VS Code or SSH

  • Manage Pi remotely from your laptop

Option A: VS Code Remote SSH

Install extension: `Remote - SSH`

Sample SSH config:

Host raspberrypi
  HostName 192.168.1.42
  User ronny

Use: `Remote-SSH: Connect to Host…`

Option B: Plain SSH from terminal

ssh ronny@192.168.1.42
nano ~/n8n/docker-compose.yml